GibbsCAM 2024 – Powerfully Simple, Simply Powerful
Thousand Oaks, CA — GibbsCAM, a leading CAD/CAM innovator in the production machining industry is pleased to announce the new software release. GibbsCAM 2024 continues to boost end-user productivity for programming advanced machining centers, underpinning the GibbsCAM promise of Powerfully Simple, Simply Powerful.
GibbsCAM 2024
GibbsCAM 2024 features a number of significant enhancements to core strengths while bringing a stronger emphasis on digital connectivity. Version 2024 unlocks the power of Sandvik Coromant through a direct integration with the CoroPlus® Tool Library, providing access to the right cutting tool for your specific operation and offering instant cutting data recommendations. It provides up-to-date cutting tool data, 3D models of cutting tools and holders, and essential information to make informed decisions for optimized manufacturing processes. All data is verified and adheres to the ISO 13399 international standard for cutting tool data representation and exchange. The cloud-based nature of the tool library means that users of GibbsCAM 2024 can access data from anywhere with an internet connection, making it invaluable for organizations implementing company standards, or users who work remotely or across multiple locations.

The integration of the CoroPlus® Tool Library allows users to define tool assemblies and relevant cutting conditions and import the data directly into GibbsCAM.
Tobias Unosson, Product Manager at Sandvik Coromant, says the manufacturing sector is undergoing a transformation brought on by the marriage of digital and physical. “Sandvik has been in business for more than 160 years and in the tooling business for over 80 years. Selecting tools and methods with the help of proven data deliver higher quality parts, and reduce costs, waste, and energy use, all for the benefit of the end user.”
Benefits for all users
Efficiency remains a primary focus, with the introduction of new post-processor configuration options for setting standard and custom post defaults, including support for TCP or Rotary clamps. Furthermore, a new tool to streamline the setup of the CAM environment now enables editing and restriction of work fixture offsets. GibbsCAM 2024 supports multiple fixture stacking, and now unused fixtures can be retained on the machine for simulation and collision checking purposes.
The licensing for version 2024 now replaces the historic CLM technology. This will simplify software deployment and provide more user flexibility for moving licenses as well as enable cloud capabilities in future versions.
Working with CAD data is easier. Users can interrogate virtual points for dimensioning part geometry such as edge mid points, end points, intersection, circle centre, and circle quadrants directly from the 3D model. A newly introduced visualization tool can map the curvature and the relevant taper/draft angle directly onto the 3D model. This is particularly useful tool for analyzing the minimum tooling diameter required to cut a part since it negates the need to pull extra reference geometry.

A new visualization tool now maps the curvature and the relevant taper/draft angle directly onto the 3D model
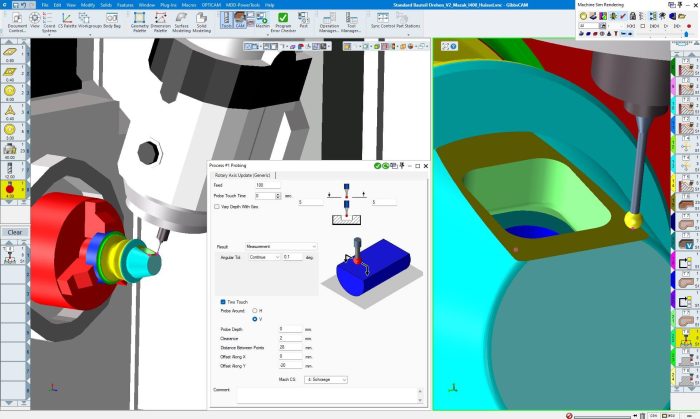
Alongside many other enhancements, generic probing now supports rotary part alignment and positioning. Selecting only the rotary axis, clearance, and shifting parameters will drive the system to probe the surface and calculate the part rotation alignment.
More Tooling Flexibility
GibbsCAM 2024 improves the flexibility of form tools in milling processes. Users can choose how to drive the tool: Using the Real profile option which uses the exact cutting tool profile, or the Monotonic profile which will disable any toolpath that uses the tool undercut form. For 3D solid form tools, another option for nominal parameters will only use the major diameter and tip radius for toolpath calculation according to tool manufacturer recommendations, while using the 3D form tool for simulation.
In addition, second generation B-type inserts are now supported for Sandvik Coromant’s PrimeTurning™. This tool has a larger tip radius that can cut deeper and remove material faster.
More Powerful Milling
A new mill cutoff process for mill-turn machines and bar-fed mills now supports perpendicular cutting with an end mill, or parallel cutting with a side mill or slitting saw.

A new mill cutoff process for mill-turn machines and bar-fed mills now supports perpendicular cutting with an end mill, or parallel cutting with a side mill or slitting saw.
Rest machining has been improved when contouring and pocketing strategies are used together with ‘material only’ active now creates a more efficient toolpath with reduced air cuts. Other contour improvements include smoother ramping that generates a continuous contour wherever possible instead of multiple ramping lead in and lead out movements.
Also new to GibbsCAM 2024, variable-depth engraving greatly improves the use of complex fonts with tapered tooling and corner ramping. In addition, selectable alignment options are added to control the starting position of operations using a rotary axis. Users can override the default singularity rules, which is useful for keeping the toolpath within machine limits (frequently Y-axis) or machining on the opposite side of a mill/turn part.

Fig3: Variable-depth engraving is greatly improved when using complex fonts with tapered tooling and corner ramping.
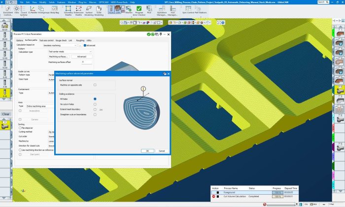
New 5-axis features include an optimized stepover feature for finishing walls and cylindrical or conical floors that creates a better, more consistent surface finish. New geodesic operations perform straight cuts on end boundaries and improve hole filling to prevent the tool dropping down into open cavities. Other improvements include user-defined tool orientation on lead in and lead out movements, and linked entry feed distance. Multi-axis machining enhancements include better management of 3D containments, improved point distribution, ramp offset for the first pass on roughing cycles, user defined start points for finishing, and tool tilting during helix entries.

Optimized 5-axis stepover for finishing walls and cylindrical or conical floors that creates a better, more consistent surface finish.
Discussing the new release, GibbsCAM President Thorsten Strauß says, “The launch of GibbsCAM 2024 is an exciting moment for us, our partners, and our customers. It represents a full-year development cycle that includes a data-driven mix of product innovation and customer-driven enhancements. We know that continuing to leverage Sandvik’s cutting knowledge and expertise will benefit our customers and enable them to produce products more efficiently than ever before.”








